Product Summary
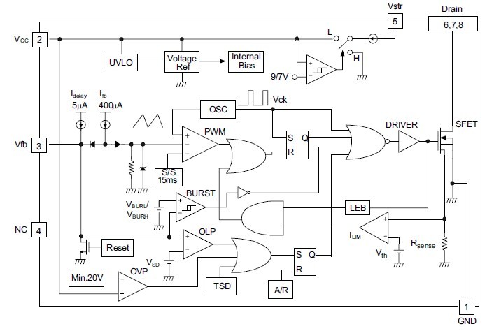
The FSQ100 Switch consists of an integrated Pulse Width Modulator (PWM) and SenseFET, specifically designed for high-performance, off-line, Switch-Mode Power Supplies (SMPS) with minimal external components. This device is an integrated high-voltage power switching regulator that combines a VDMOS SenseFET with a voltage mode PWM control block. The integrated PWM controller features include a fixed oscillator, Under-Voltage Lockout (UVLO) protection, Leading Edge Blanking (LEB), an optimized gate turn-on/turn-off driver, Thermal Shutdown (TSD) protection, and temperature-compensated precision-current sources for loop compensation and fault protection circuitry. When compared to a discrete MOSFET and controller or RCC solution, the FSQ100 device reduces total component count and design size and weight, while increasing efficiency, productivity, and system reliability. This device provides a basic platform well suited for cost-effective flyback converters. The applications of the FSQ100 are: Charger & Adapter for Mobile Phone, PDA, MP3, Auxiliary Power for White Goods, PC, C-TV, Monitor.
Parametrics
FSQ100 absolute maximum ratings: (1)VDRAIN Drain Pin Voltage: 650 V; (2)VSTR Vstr Pin Voltage: 650 V; (3)VDG Drain-Gate Voltage: 650 V; (4)VGS Gate-Source Voltage: ±20 V; (5)VCC Supply Voltage: 20 V; (6)VFB Feedback Voltage Range: -0.3 to VSTOP V; (7)PD Total Power Dissipation: 1.40 W; (8)TJ Operating Junction Temperature: Internally limited ℃; (9)TA Operating Ambient Temperature: -25 to +85 ℃; (10)TSTG Storage Temperature: -55 to +150 ℃.
Features
FSQ100 features: (1)Internal Avalanche-Rugged SenseFET; (2)Precision Fixed Operating Frequency (67KHz); (3)Burst-Mode Operation; (4)Internal Start-up Circuit; (5)Pulse-by-Pulse Current Limiting; (6)Over-Voltage Protection (OVP); (7)Overload Protection (OLP); (8)Internal Thermal Shutdown Function (TSD); (9)Auto-Restart Mode; (10)Under-Voltage Lockout (UVLO) with Hysteresis; (11)Built-in Soft Start; (12)Secondary-Side Regulation.
Diagrams

| Image | Part No | Mfg | Description | ![]() |
Pricing (USD) |
Quantity | ||||||||||||
|---|---|---|---|---|---|---|---|---|---|---|---|---|---|---|---|---|---|---|
![]() |
![]() FSQ100 |
![]() Fairchild Semiconductor |
![]() Current Mode PWM Controllers 0.55A 650V SMPS |
![]() Data Sheet |
![]()
|
|
||||||||||||
| Image | Part No | Mfg | Description | ![]() |
Pricing (USD) |
Quantity | ||||||||||||
![]() |
![]() FSQ100 |
![]() Fairchild Semiconductor |
![]() Current Mode PWM Controllers 0.55A 650V SMPS |
![]() Data Sheet |
![]()
|
|
||||||||||||
![]() |
![]() FSQ110 |
![]() Fairchild Semiconductor |
![]() Soft Switching PWM Controllers SMS Power Switch |
![]() Data Sheet |
![]()
|
|
||||||||||||
(China (Mainland))









