Product Summary
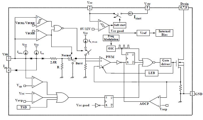
The FSDH321 is a green mode fairchild power switch (FPSTM) and Sense FET specifically designed for high performance offline Switch Mode Power Supplies (SMPS) with minimal external components. The FSDH321 is an integrated high voltage power switching regulator which combine an avalanche rugged Sense FET with a current mode PWM control block. The FSDH321 features include: a fixed oscillator with frequency modulation for reduced EMI, Under Voltage Lock Out (UVLO) protection, Leading Edge Blanking (LEB), optimized gate turn-on/turnoff driver, Thermal Shut Down (TSD) protection, Abnormal Over Current Protection (AOCP) and temperature compensated precision current sources for loop compensation and fault protection circuitry.
Parametrics
FSDH321 absolute maximum ratings: (1)Drain Current Pulsed, IDM: 4.0 ADC; (2)Single Pulsed Avalanche Energy, EAS: 95 mJ; (3)Maximum Supply Voltage, VCC,MAX: 20 V; (4)Analog Input Voltage Range, VFB: -0.3 to VSD V; (5)Total Power Dissipation, PD: 1.25 W; (6)Operating Junction Temperature, TJ: +150℃; (7)Operating Ambient Temperature, TA: -25 to +85℃; (8)Storage Temperature Range, TSTG: -55 to +150℃.
Features
FSDH321 features: (1)Internal Avalanche Rugged Sense FET; (2)Consumes only 0.65W at 240VAC & 0.3W load with Advanced Burst-Mode Operation; (3)Frequency Modulation for low EMI; (4)Precision Fixed Operating Frequency; (5)Internal Start-up Circuit; (6)Pulse by Pulse Current Limiting; (7)Abnormal Over Current Protection; (8)Over Voltage Protection; (9)Over Load Protection; (10)Internal Thermal Shutdown Function; (11)Auto-Restart Mode; (12)Under Voltage Lockout; (13)Low Operating Current (3mA); (14)Adjustable Peak Current Limit; (15)Built-in Soft Start.
Diagrams

| Image | Part No | Mfg | Description |  | Pricing (USD) | Quantity | ||||
|---|---|---|---|---|---|---|---|---|---|---|
|  |  FSDH321 |  Fairchild Semiconductor |  Power Switch ICs - Power Distribution FPS for DVDP/STB |  Data Sheet |  Negotiable |  | ||||
|  |  FSDH321L |  Fairchild Semiconductor |  Power Switch ICs - Power Distribution FPS for DVDP/STB |  Data Sheet |  Negotiable |  | ||||
|  |  FSDH321Z |  |  IC SWIT PWM GREEN CM OVP HV 8DIP |  Data Sheet |  Negotiable |  | ||||
 (China (Mainland))
 (China (Mainland)) 
                         
                        
 
                                    




