Product Summary
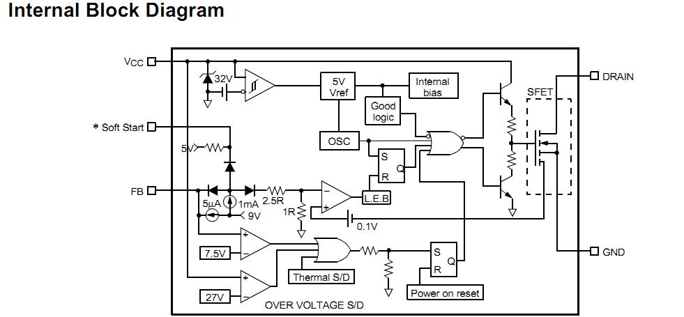
The 5M02659R is a Power Switch(FPS) product. The device is specially designed for an off-line SMPS with minimal external components. The 5M02659R consists of high voltage power SenseFET and current mode PWM IC. Included PWM controller features integrated fixed oscillator, under voltage lock out, leading edge blanking, optimized gate turn-on/turn-off driver, thermal shut down protection, over voltage protection, and temperature compensated precision current sources for loop compensation and fault protection circuitry-compared to discrete MOSFET and controller or RCC switching converter solution. The 5M02659R can reduce total component count, design size, weight and at the same time increase efficiency, productivity, and system reliability. The 5M02659R has a basic platform well suited for cost-effective design in either a flyback converter or a forward converter.
Parametrics
5M02659R absolute maximum ratings: (1)rain-Gate Voltage (RGS=1MΩ), VDGR: 650 V; (2)Gate-Source (GND) Voltage, VGS: ±30 V; (3)Drain Current Pulsed, IDM: 8.0 ADC; (4)Continuous Drain Current (TC=25℃), ID: 2.0 ADC; (5)Continuous Drain Current (TC=100℃), ID: 1.3 ADC; (6)Single Pulsed Avalanche Energy, EAS: 68 mJ; (7)Maximum Supply Voltage, VCC,MAX: 30 V; (8)Analog Input Voltage Range, VFB: -0.3 to VSD V; (9)Total Power Dissipation, PD: 42 W; (10)Operating Junction Temperature, TJ: +160℃; (11)Operating Ambient Temperature, TA: -25 to +85℃; (12)Storage Temperature Range, TSTG: -55 to +150℃.
Features
5M02659R features: (1)Precision Fixed Operating Frequency (100/67/50kHz); (2) (Typ. 100uA); (3)Pulse by Pulse Current Limiting; (4)Over Load Protection; (5)Over Voltage Protection (Min. 25V); (6)Internal Thermal Shutdown Function; (7)Under Voltage Lockout; (8)Internal High Voltage Sense FET; (9)Auto-Restart Mode.
Diagrams

 (China (Mainland))
 (China (Mainland)) 
                         
                        
 
                                    




