Product Summary
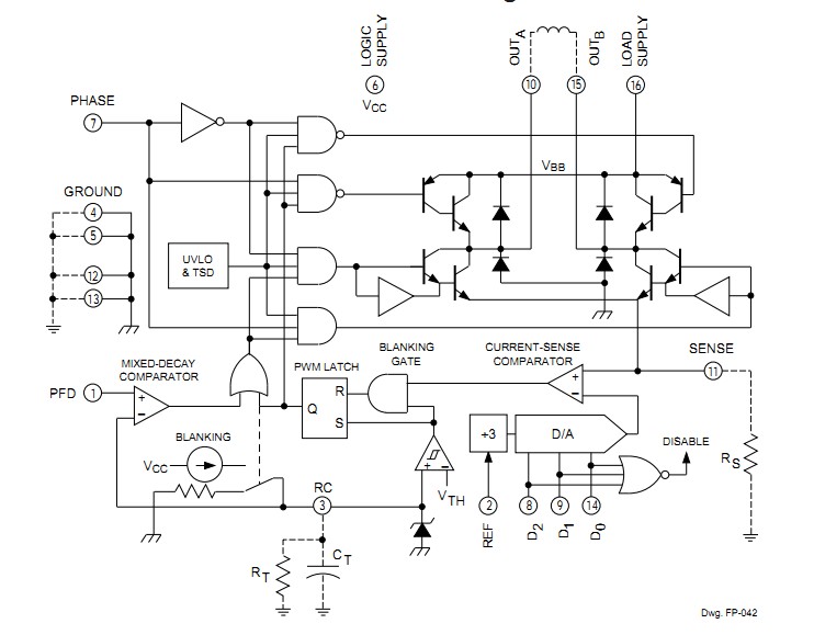
The a3955slb is a full-bridge PWM microstepping motor driver. It is designed to drive one winding of a bipolar stepper motor in a mocrostepping mode.
Parametrics
a3955slb absolute maximum ratings: (1)load supply voltage: 50V; (2)logic supply voltage: 7V; (3)logic/reference input voltage range: -0.3 to VCC+0.3V; (4)sense voltage: 1V; (5)output current, continuous: ±1.5A.
Features
a3955slb features: (1)±1.5A continuous output current; (2)50V output voltage rating; (3)intenal PWM current control; (4)3-bit nonlinear DAC; (5)Internal transient-suppression diodes; (6)internal thermal shutdown circuitry.
Diagrams

| Image | Part No | Mfg | Description | ![]() |
Pricing (USD) |
Quantity | ||||||
|---|---|---|---|---|---|---|---|---|---|---|---|---|
![]() |
![]() A3955SLB |
![]() |
![]() IC MOTOR DRIVER PWM FULL 16-SOIC |
![]() Data Sheet |
![]() Negotiable |
|
||||||
![]() |
![]() A3955SLB-T |
![]() |
![]() IC MOTOR DRIVER PWM FULL 16-SOIC |
![]() Data Sheet |
![]()
|
|
||||||
![]() |
![]() A3955SLBTR |
![]() |
![]() IC MOTOR DRIVER PWM FULL 16-SOIC |
![]() Data Sheet |
![]() Negotiable |
|
||||||
![]() |
![]() A3955SLBTR-T |
![]() |
![]() IC MOTOR DRIVER PWM FULL 16-SOIC |
![]() Data Sheet |
![]() Negotiable |
|
||||||
(China (Mainland))









